
利用人工智能(AI)工具,科学家可能已经创造了新的“生命奇迹”。
根据《自然》新闻栏目的报道,斯坦福大学研究团队设计出首个由AI设计的病毒,并且这类病毒能够有效锁定和杀死大肠杆菌。论文作者指出,这是人工智能首次编写出连贯的基因组序列,这种病毒设计策略或能助力噬菌体疗法的研发。需要指出的是,目前相关论文仅发表在预印本网站bioRxiv上,尚未经过同行审议。

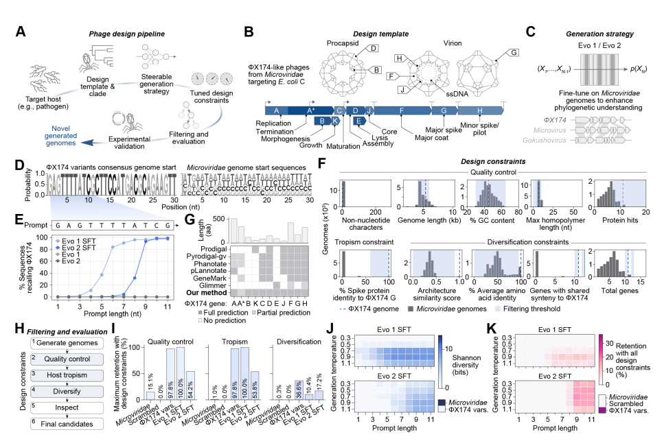
在此之前,AI在蛋白质设计领域已取得惊人成就。诸如Evo系列的基础AI模型,已能成功生成单个蛋白质或类似CRISPR-Cas复合物这样的多组件系统。为了进一步扩展到病毒基因设计,研究者选取了Evo1和Evo2两个AI模型,用以分析和生成DNA、RNA和蛋白质序列。同时,他们使用了ΦX174作为设计模板和起始序列,来引导AI生成所需特征的基因组。
ΦX174是一种可感染大肠杆菌的噬菌体,其基因组仅包含11个基因。这个尺寸恰到好处:它处于当前DNA合成技术成本可承受的上限之内,同时又足够复杂,能充分展示基因组尺度的设计能力。
图片来源:123RF基础的Evo模型虽已在超过200万个噬菌体基因组上训练过,具备生成噬菌体序列的一定能力,但缺乏生成类似ΦX174这样特定基因组的可控性。为此,团队额外筛选了一个包含1.44万个微小噬菌体科(Microviridae)序列的数据集,并在该数据上对模型继续进行训练。经过大量训练,Evo学会了生成与ΦX174亲缘关系密切的基因变异,研究者也可以直接提出指令生成ΦX174样式的噬菌体序列。
研究人员评估了数千个AI生成的序列,大多数候选噬菌体与ΦX174的核苷酸同源性超过40%,但也有一些候选噬菌体拥有完全不同的编码序列。随后,研究人员对这些噬菌体进行了实验测试,观察它们是否能够感染并杀死大肠杆菌。在所有候选者中,有16个噬菌体表现出了对大肠杆菌的特异性感染作用。
▲AI设计、筛选示意图(图片来源:参考资料[1])根据研究者介绍,其中一个名为Evo-Φ2147的噬菌体拥有着392个突变。与它的天然近亲相比,它的平均核苷酸一致性仅为93.0%。他们认为按照某些分类学标准,该噬菌体足以被定义为一个新物种。
最后,研究者尝试探索了AI设计的噬菌体的治疗潜力,以及能否应对细菌的进化。他们培育了三种对ΦX174耐药的大肠杆菌菌株,然后使用由多种AI设计噬菌体组成的“鸡尾酒”疗法来对付这些耐药菌。结果,AI生成噬菌体组合在1~5代内就克服了所有三种菌株的耐药性,而单一的野生型ΦX174则完全失败。这表明AI设计出的策略或许在应对耐药菌方面非常有效。
值得一提的是,为了避免AI设计出的病毒序列对人类产生危害,研究者已经将能影响真核生物的病毒排除在AI训练数据之外。他们希望未来AI设计的噬菌体安全、可靠,能帮助治疗各种疾病和解决公共卫生难题,包括日益严重的细菌耐药性问题。
参考资料:
[1] World’s first AI-designed viruses a step towards AI-generated life. Retrieved September 22, 2025 from https://www.nature.com/articles/d41586-025-03055-y
[2] How We Built the First AI-Generated Genomes. Retrieved September 22, 2025 from https://arcinstitute.org/news/hie-king-first-synthetic-phage
[3] King, S. H. et al. Preprint at bioRxiv https://doi.org/10.1101/2025.09.12.675911 (2025).
欢迎转发到朋友圈,谢绝转载到其他平台。如有开设白名单需求,请在“学术经纬”公众号主页回复“转载”获取转载须知。其他合作需求,请联系wuxi_media@wuxiapptec.com。免责声明:本文仅作信息交流之目的,文中观点不代表药明康德立场,亦不代表药明康德支持或反对文中观点。本文也不是治疗方案推荐。如需获得治疗方案指导,请前往正规医院就诊。
]article_adlist-->更多推荐 ]article_adlist-->




点个“在看”再走吧~
]article_adlist-->
海量资讯、精准解读,尽在新浪财经APP
垒富配资提示:文章来自网络,不代表本站观点。